Рисунок 1. Властивості гідростатичного тиску
Рисунок 2. Властивості гідростатичного тиску
Рисунок 3. Занон Паскаля

Рисунок 3a. П'єзометр. П'єзометрична висота \( h_{m}=\frac{p_{m}}{\rho g} \)

Рисунок 3b. Визначення п'єзометричног напору \( H=z+\frac{p_{m}}{\rho g} \)

Рисунок 3a. Визначення п'єзометричног напору \( H=z+\frac{p_{m}}{\rho g} \)

Рисунок 4. Визначення гідростатичного тиску \( p=\frac{dP}{d\omega} \)



Рисунок 5. Рідина тисне на площину поверхні в усіх точках не рівномірно.




Елементарну силу гідростатичного тиску на площу визначають як тиск у точці, помножений на площу площадки:
\( dP=p \cdot d \omega \)
\( dP=p \cdot d \omega=\left ( p_{0}+\rho \cdot g \cdot h \right )d\omega \)
де \( p_{0} \) — манометричний (надлишковий) тиск на поверхні рідини. Помножимо і поділимо праву частину на \( \rho g \)
\( dP=\rho \cdot g \left ( \frac{p_{0}}{\rho \cdot g}+ h \right )d\omega=\rho \cdot g \cdot h^{'}\cdot d\omega \)
де \( h^{'} \) — глибина занурення точки від п’єзометричної площини О"-О", проведеної вище вільної поверхні на величину п’єзометричної висоти — \( \frac{p_{0}}{\rho \cdot g} \); \( h^{'}=\frac{p_{0}}{\rho \cdot g} \), або \( h^{'}=y^{'}sin(\alpha) \)
Звідси \( dP=\rho gy^{'}sin(\alpha)d\omega \)
Після інтегрування по всій площині \( P=\rho gsin(\alpha)\int_{\omega} y^{'}d\omega \)
Вираз \( \int_{\omega} y^{'}d\omega \) є статичним моментом \( S_{x^{'}} \) площі \( \omega \) відносно осі \( x^{'} \); його визначають як добуток відстані \( y^{'}_{C} \) від центру ваги \(С\) до осі \( x^{'} \) на площину поверхні \(\omega \):\( \int_{\omega} y^{'}d\omega=S_{x^{'}}=y^{'}_{C}\omega \)
З урахуванням цього рівнодійна сила \( P=\rho gsin(\alpha)y^{'}_{C}\omega \)
або \( P=\rho gh^{'}_{C}\omega \)
\( P=\rho gsin(\alpha)y^{'}_{C}\omega \)
Де \( h^{'}_{C} \) - глибина занурення центра ваги плоскої поверхні від п'єзометричної площини.
Виразимо \( h^{'}_{C}=h_{C}+\frac{p_{0}}{\rho g} \)
\( P=\left ( p_{0}+\rho g h_{C} \right )\omega \)

\( \)
\( \)

Рисунок 6. Рідина тисне на площину поверхні в усіх точках не рівномірно.

Рисунок 7. Рідина тисне на площину поверхні в усіх точках не рівномірно.


Плоска
Епюра
Тиск \(p_{i}=\rho g h_{i} \).



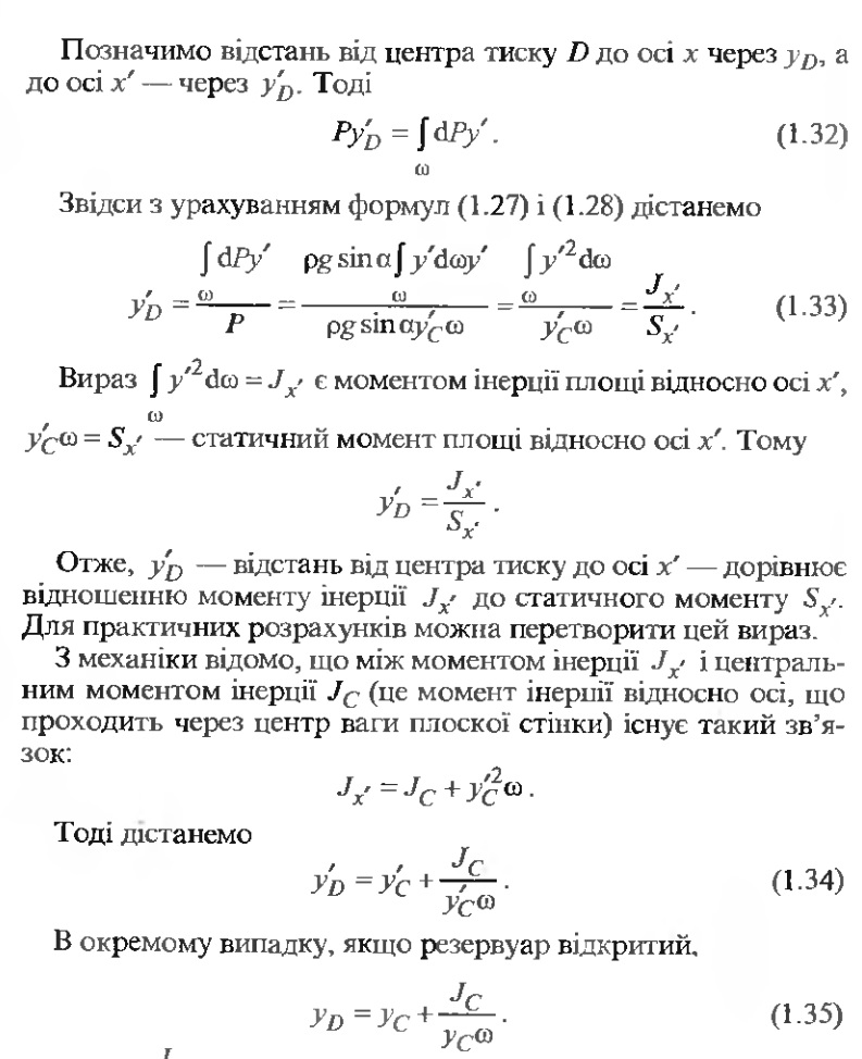
Рисунок 8. Рівнодійна сила гідростатичного тиску